요약

  • 커널 밀도 추정은 데이터가 특정 분포를 따른다는 가정 없이 관측된 데이터만으로 확률 밀도 함수를 추정하여 전체적인 분포 형상을 파악하는 방법임.
  • 커널은 적분값이 일이고 대칭인 비음수 함수를 뜻하며 가우시안과 같은 함수를 각 데이터 지점마다 씌워서 개별적인 분포를 만듦.
  • 최종적인 밀도 추정은 모든 관측치에 적용된 커널 함수들을 합산하고 평균을 내어 히스토그램보다 부드러운 곡선 형태를 도출하는 과정임.
  • 대역폭 파라미터는 커널의 폭을 조절하는데 값이 너무 작으면 과적합되어 곡선이 뾰족해지고 너무 크면 데이터의 특징이 뭉개질 수 있어 적절한 설정이 중요함.
  • 이때 도출된 값은 특정 구간의 확률을 의미하는 면적이 아니라 해당 값이 분포 내에서 얼마나 밀집되어 나타나는지를 보여주는 밀도 추정치임.

1. 개요

배경 및 목적

  1. 배경
  2. 데이터의 분포를 파악하는 것은 데이터 분석에서 매우 중요한 단계이다.
  3. 실제 데이터는 정규분포를 따르지 않고 어떤 분포를 따르는지 알 수 없다.
  4. 목적
  5. 따라서, 데이터의 분포를 추정하여 확률 밀도(Proability Density)를 구한다.
  6. 이를 위한 방법으로 Histogram, Kernel Density Estimation, K-nearest neighbor 등 방법이 존재한다.

2. KDE 이란?

2.1. 커널(Kernel)이란?

분야마다 Kernel을 달리 정의하지만, 본문에서는 KDE에서의 Kernel의 의미를 파악함

2.1.1 정의

수학적으로 Kernel 의 정의는 다음과 같다.

  1. 적분값이 1
  2. 비음수(non-negative) 함수
  3. 모든 값이 대칭

따라서, 위 수식을 만족하는 함수를 모두 Kernel 함수라고 정의할 수 있다.

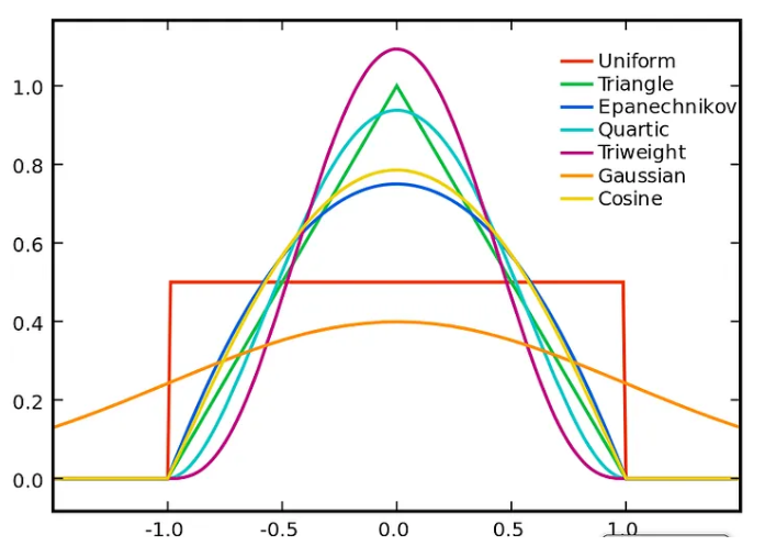
대표적인 커널 함수의 종류로는 Gaussian, Uniform, Epanechnikov 등이 있으며, 분석에 활용하는 데이터의 특성을 고려하여 선택할 수 있다. 즉, 커널 함수 안에서 정의된 확률변수(RV) 라고 한다.

2.1.2 분류

커널함수 선택

데이터의 특성을 고려하여 분석 목적에 맞는 커널함수를 선택 예를 들어, 공간 상의 포인트들에 매출액 정보가 존재할 때 해당 포인트들의 매출 정보를 활용하여 상권의 범위를 파악하고자 한다. 이 때 높은 매출액이 집중된 형태를 파악하고 싶다면, 중심성이 강한 커널함수를 적용하는 것이 효율적이다. 따라서, 일반적으로 활용되는 Gaussian도 좋지만, Epanechnikov나 Triangle 등을 활용할 수 있다. 더 나아가 계산의 효율성이나 해석의 용이성 등을 고려하여 최종적으로 커널 함수를 선택할 필요가 있다.

커널함수형태특징
Quartic부드러운 종 모양, 밀도 추정에 자주 활용
Triangular중심에서 멀어질수록 선형감소, 단순하고 계산 효율 좋음
TriweightQuartic 보다 가장자리가 완만해 이상치에 강함
Epanechnikov이론적으로 MSE 최소형태, 계산 효율이 높고 가장 널리 사용됨

2.2밀도 추정(Density Estimation)란?

밀도 추정은 데이터를 통해 확률변수(RV)의 특성을 추정하는 것을 목적으로 둔다. 즉, 관측된 데이터로부터 변수가 가질 수 있는 모든 값의 확률(밀도)를 추정한다.

관측치 의 밀도를 추정하는 것은 의 PDF를 추정하는 것과 같다.

아래 확률밀도함수(PDF) 가 존재할 때, 에서 확률밀도(Probability Density) 이며, 값의 의미는 확률변수()가 가 될 가능성을 의미한다.

밀도는 확률과 유사한면이 있지만 엄연히 다른 개념으로 비교해서 이해해야 한다.

여기서 에서의 확률은 다음과 같다.

위 적분값이 0 이므로 확률값 또한 0이 된다. 그러나 에 대한 Density는 로 0이 아니다! 즉, 확률은 구간의 적분값인 면적을 의미하지만, Density는 PDF의 함수값이고 이 구간에 대해 적분하면 PDF가 나오게 됨

2.3. 그래서 KDE(Kernel Density Estimation) 란?

커널 함수(Kernell Function)를 이용하여 밀도를 추정(Density Estimation) 하는 것을 의미한다. 즉, 커널 함수의 세계에서 확률변수(RV)를 추정하는 것을 의미한다.

KDE의 수식은 아래와 같다.

2.3.1. 의미

여기서 는 커널을 조정하는 주요 파라미터로 대역폭(bandwidth) 라고 하며, 히스토그램의 bin 크기로 이해하면 된다. 대역폭()을 통해 커널의 첨도를 결정함

대역폭이 너무 낮은 경우, 곡선이 들쑥날쑥하는 등 데이터에 너무 민감하여 과적합 발생 높은 경우, 개별 데이터 간 차이가 사라짐

첨도(kurtosis)란?

  • 분포의 뾰족한 정도를 의미한다. 즉, 평균 주변으로 얼마나 뾰족하게 집중되었는지를 의미함
  • 첨도가 클수록 평균 주변으로 뾰족하고 날카롭게 형성

2.3.2. 시그마 의미

시그마 =

위 수식의 의미는 커널함수가 적용된 관측치들의 평균이다. 즉 분포의 평균을 의미한다.

이를 시각화 하면 다음과 같다. 빨간색 점선의 분포는 각 확률변수 에 대한 커널 함수들의 분포이다. 이는 가 가질 수 있는 모든 값에 대한 확률(밀도)이다. 파란색 실선의 분포는 다양한 빨간색 점선 분포들의 평균이다.

즉, 각 빨간색 점선의 커널함수를 모두 더한 후 전체 데이터 개수로 나눈 값이다.

따라서, KDE는 기존 히스토그램에 비해 훨씬 부드러운 곡선을 나타내며, 파라미터인 대역폭()에 따라 첨도가 조금씩 달라지므로 최적의 값을 선정해야 한다.


3. 결론

내가 이해한 바를 조금 더 자세히 적어보겠다. <현재> 데이터의 분포를 모를 때, 비모수적 확률밀도함수를 추정하기 위해 활용한다.

각 변수에 일반적으로 가우시안 커널을 인위적으로 얹는다. 이 때 생성된 n개의 가우시간 커널을 합치고 정규화하여 최종적으로 커널밀도추정 함수(KDE)를 생성한다.

생성된 KDE에 기존 변수값을 넣었을 때 나오는 값이 그 지점에 대한 확률밀도 추정치이다. 이때 이는 확률이 아니다! 확률은 특정 구간에서의 적분값이다. 단순한 함수값은 확률밀도 추정치이다.

따라서, 이때의 함수값은 데이터 분포를 고려했을 때 그 값이 얼마나 자주 나타날 확률밀도인가를 의미함

<과거> 는 결국 평균을 중심으로 대칭된 분포를 나타낸다. 의 절댓값이 커질수록 커널함수 값은 0에 가까워 진다.

즉, 맨 오른쪽 관측치의 커널함수를 보면 왼쪽 관측치들에 대한 커널함수값은 거의 0이다. 그래서 는 먼 관측치들의 영향을 거의 고려하지 않는다.

그리고 값을 조절하기 위해 를 활용한다. 값을 증가시키면, 기준점으로부터 먼 관측치들의 영향을 더 고려하겠다는 의미가 된다.

반대로 값을 감소시키면, 기준점으로부터 가까운 관측치들의 영향을 더 중요하게 고려하겠다는 의미가 된다.


참고사이트